메뉴 바로가기
본문 바로가기
한국항공대학교 열유동제어 연구실
한국항공대학교 열유동제어 연구실
메뉴닫기
Introduction
About HFCL
Contact us
Member
Professor
Alumni
Current student
Facility
Transonic cascade
Low speed wind tunnel
PSP/TSP measurement system
Heat transfer measurement with liquid crystals
Multi-hole probe measurement system
PIV measurement system
3D hot-wire anemometry system
Rotating channel heat transfer measurement system
Commercial CFD code
Research
Research projects
Turbine internal cooling
Gas turbine film cooling
Blade tip heat transfer and cooling
Heat transfer in a rotating channel
Flow field measurement
Heat transfer in a propulsion system
Publication
International journal
International conference
Domestic journal
Domestic conference
Patent
Board
Album
Notice
Research
사이트 이동 경로
홈
Research
Introduction
Member
Facility
Research
Publication
Board
Gas turbine film cooling
Research projects
Turbine internal cooling
Gas turbine film cooling
Blade tip heat transfer and cooling
Heat transfer in a rotating channel
Flow field measurement
Heat transfer in a propulsion system
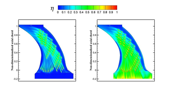
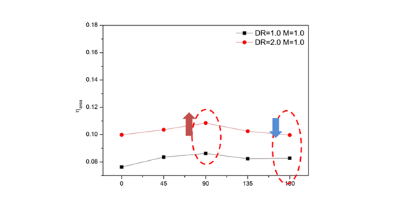
Gas turbine film cooling
Film cooling
냉각유체를 분사해 고온에 노출된 표면을 보호하는 기법
Flat Plate
Blade surface & Leading edge
Endwall
Blade tip
Effect of hole shape
Effect of fan shaped hole geometry
Effect of internal channel angle
Prev
Turbine internal cooling
Next
Blade tip heat transfer and cooling